
此前,省人力资源和社会保障厅、省教育厅发布《关于开展全省学校优秀教学成果奖评审工作的通知》。全省学校优秀教学成果奖包括基础教育、职业教育、高等教育(含本科和研究生)、技工教育和职业培训等类别,实行分类申报。其中,基础教育类表彰名额450项,职业教育类表彰名额500项,高等教育(本科)类表彰名额640项牛掌柜,高等教育(研究生)表彰名额180项,技工教育和职业培训类表彰名额70项。省人力资源社会保障厅和省教育厅将联合印发表彰决定,颁发奖励证书。
此前,东莞市教育局公示推荐申报广东省学校优秀教学成果奖名单,最新消息,江门、阳江、梅州、佛山、汕尾、韶关、潮州也陆续开始公示,一起来看详情!
江 门
原文如下:
//
根据《关于开展全省学校优秀教学成果奖评审工作的通知》(粤教人函〔2025〕23号)精神,我局组织开展了2025年江门市职业教育教学成果奖推荐工作。经过学校推荐、专家评审及会议审议等流程,拟推荐13个项目参评2025年省职业教育教学成果奖,现将拟推荐项目名单进行公示。
公示日期为自发布之日起5个工作日内。如对公示内容持有异议,请在公示期内以书面形式向江门市教育局反映。以个人名义反映情况的,请提供真实姓名、联系方式和反映事项证明材料等;以单位名义反映情况的,请提供单位真实名称(加盖公章)、联系人、联系方式和反映事项证明材料等,否则不予受理。
联系地址:江门市蓬江区建设二路127号
联系部门:江门市教育研究院
联系电话:0750-3503900
附件:江门市拟推荐申报广东省学校优秀教学成果奖名单(中职教育、终身教育类)
江门市教育局
2025年9月27日
阳 江
原文如下:
//
根据广东省人力资源和社会保障厅、广东省教育厅《关于开展全省学校优秀教学成果奖评审工作的通知》(粤教人函〔2025〕23号)和《阳江市教育局转发关于开展全省学校优秀教学成果奖评审工作的通知》,经各县(市、区)和市直学校推荐申报,组织资格审查、专家评审和相关科室复审等环节,共评出28项拟推荐申报全省学校优秀教学成果奖,其中基础教育类22项,中等职业教育类6项,现予以公示。
公示期自9月25日至9月30日,共5个工作日。公示期内,如对拟推荐成果有异议,请以书面形式向市教育局反映。以个人名义反映情况的,请提供真实姓名、联系方式和反映事项证明材料等;以单位名义反映情况的,请提供单位真实名称(加盖公章)、联系人、联系方式和反映事项证明材料等。
受理部门:阳江市教育局教研院;
电话:0662-3333655;
通讯地址:阳江市东风三路45号市教育局6楼609室;
邮政编码:529500;邮箱:yjjys@163.com。
附件:推荐申报2025年全省学校优秀教学成果奖拟报送项目名单
阳江市教育局
2025年9月25日

梅 州
原文如下:
//
根据《广东省人力资源和社会保障厅 广东省教育厅关于开展全省学校优秀教学成果奖评审工作的通知》(粤教人函〔2025〕23号)文件要求,我局组织开展了2025年省学校优秀教学成果奖遴选推荐工作,经专家评审,拟推荐以下中等职业教育类7项、终身教育类2项申报2025年省学校优秀教学成果奖(名单详见附件)。
现对拟推荐项目进行公示,公示期自2025年9月24日至2025年9月29日止。如有异议,请在公示期内以书面形式署真实姓名反映到梅州市教育局职业教育与终身教育科。
联系人:张老师,联系电话:2180892。
地 址:梅州市梅江区教育路5号;邮政编码:514000;电子邮箱:2180892@163.com。
梅州市教育局
2025年9月24日
佛 山
原文如下:
//
汕 尾
原文如下:
//
根据《广东省人力资源和社会保障厅 广东省教育厅关于开展全省学校优秀教学成果奖评审工作的通知》(粤教人函〔2025〕23号)要求,市教育局组织各中小学校积极申报。经评选,拟确定20个项目申报省级优秀教学成果奖(基础教育类)。详细名单见附表,现予以公示。若有异议,请在公示期内向我局反映,并提供书面意见、真实姓名、单位、联系电话、相关证明材料,逾期或匿名提出的异议不予受理。
公示时间:2025年9月28日至2025年10月10日。
电话:0660-3390690,邮编:516600,邮箱:swjyk01@163.com。地址:汕尾市区红海中路市教育局基础教育与信息化科。
附件: 2025年汕尾市全省学校优秀教学成果奖(基础教育类)拟推荐名单 牛掌柜
汕尾市教育局
2025年9月27日
原文如下:
//
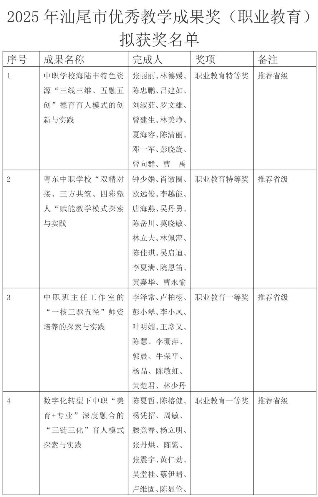
根据《广东省人力资源和社会保障厅 广东省教育厅关于开展全省学校优秀教学成果奖评审工作的通知》(粤教人函〔2025〕23号)要求,市教育局组织各中职学校积极申报。经评审,拟确定10个项目为2025年汕尾市学校优秀教学成果奖(职业教育)获奖项目,并拟推荐《中职学校海陆丰特色资源“三线三维、五融五创”德育育人模式的创新与实践》等6个项目申报省级职业教育优秀教学成果奖、《数智化驱动下业财融合的会计教育教学创新与复合型人才培养研究》申报省级终身优秀教学成果奖。详细名单见附表,现予以公示。若有异议,请在公示期内向我局反映,并提供书面意见、真实姓名、单位、联系电话、相关证明材料,逾期或匿名提出的异议不予受理。
公示时间:2025年9月24日至9月29日。
电话:0660-3390686,邮编:516600,邮箱:swxqzyk@163.com,地址:汕尾市区红海中路市教育局学前与职业教育科。
附件: 2025年汕尾市学校优秀教学成果奖(职业教育)拟获奖名单
汕尾市教育局
2025年9月23日
韶 关
原文如下:
//
根据广东省人社厅和教育厅《关于开展全省学校优秀教学成果奖评审工作的通知》(粤教人函〔2025〕23号)要求,经有关学校和相关单位逐级遴选推荐,并组织资格审查、专家评选和审议,我市拟推荐韶关市田家炳中学林梅茵老师的《思维导图在初中数学教学中的应用》等27个基础教育类、韶关市中等职业技术学校夏佳其等老师的《“农商融合、数字赋能、三链协同”复合型人才培养模式》等12个职业教育类教学成果申报“全省学校优秀教学成果奖(基础教育类和职业教育类)”(名单见附件1、2)。
现予以公示,公示时间从2025年9月23日至9月28日止。公示期间,如有异议,请以书面形式向我局反映。以单位名义反映的应加盖公章,以个人名义反映的应署真实姓名和联系电话。
基础教育类联系人:钟老师,联系电话:6927608,电子邮箱:sgsjyky@163.com。
职业教育类联系人:苏老师,联系电话:8631363,电子邮箱:sgzzjy@163.com。
附件:
1.韶关市关于推荐申报全省学校优秀教学成果奖(基础教育类)的公示名单.pdf
2.韶关市关于推荐申报全省学校优秀教学成果奖(职业教育类)的公示名单.pdf
韶关市教育局
2025年9月23日
潮 州
原文如下:
//
根据省人社厅、省教育厅《关于开展全省学校优秀教学成果奖评审工作的通知》文件精神,以及《2025年潮州市学校优秀教学成果奖评审工作方案》,经成果完成人(单位)自主申报、县(区、市直学校)初审,市学校优秀教学成果奖评审工作领导小组组织专家进行量化评审并审核同意,评选出潮州市2025年学校优秀教学成果奖各等次获奖项目:基础教育类特等奖6项,一等奖15项,二等奖20项;职业教育类特等奖2项,一等奖6项,二等奖3项。其中,特等奖、一等奖项目推荐参加省优秀教学成果奖评选,现将市级获奖项目暨省级推荐项目名单进行公示(项目名单见附件)。
若对获奖、推荐项目有异议,请于公示期间通过电话或书面向受理部门反映。以个人名义反映的应签署或自报本人真实姓名,并留下联系电话;以单位名义反映的应加盖本单位印章。反映公示对象的情况和问题,应坚持实事求是的原则,不得借机诽谤和诬告。
公示时间:2025年9月25日至30日(5个工作日)。
受理部门:
1.潮州市教育局人才科
地址:潮州大道中段市教育局5楼 联系人:郭婷子
联系电话:(0768)2805016
2.潮州市教育研究与教师发展中心
地址:潮州大道中段市教育局7楼 联系人:林跃文
联系电话:(0768)2802365
附件:关于潮州市2025年学校优秀教学成果奖获奖项目暨省学校优秀教学成果奖推荐项目名单.pdf
潮州市教育局
2025年9月24日
*有什么想说的,快来给小媒君留言*
来源:广东教育传媒综合江门市教育局、阳江市教育局、梅州市教育局、佛山市教育局、汕尾市教育局、韶关市教育局、潮州市教育局
转载时请标明转自广东教育传媒牛掌柜,投稿或商业合作回复关键词 投稿/合作
有富策略配资提示:文章来自网络,不代表本站观点。